今天是:
304永利集团官网入口

刊物规范

刊物规范

当前位置: 首页 >> 法律法规 >> 刊物规范 >> 正文

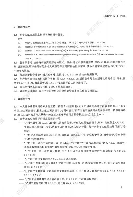
信息与文献参考文献著录规则

发布日期:2025-12-30    作者:     来源:     点击:



下一条:304永利集团官网入口组织管理条例

关闭

Baidu
sogou